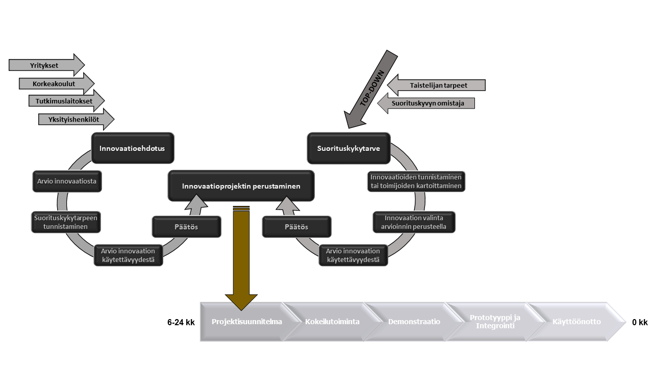
Innovaatioprosessi
Innovaatioyksikkö rakennuttaa verkostoissaan taistelijan vaatimusten mukaisia älykkäitä ja yhteensopivia ratkaisuja ketterästi innovaatioista suorituskyvyiksi.
Innovaatio voi tulla osaksi tuotantoprosessiamme joko top‑down- tai bottom‑up‑lähestymistavan kautta. Top‑down‑mallissa kehitystyö käynnistyy suorituskyvyn omistajan tai taistelijan tarpeista, ongelmista tai toiveista. Tällöin tarve on usein selkeä, mutta ratkaisu ei vielä ole.
Bottom‑up‑mallissa innovaatio syntyy puolestaan innovaation tarjoajan omasta aloitteesta — esimerkiksi teknologisesta läpimurrosta, uudesta osaamisesta tai kokeilusta, joka paljastaa yllättävän mahdollisuuden. Tällöin innovaatiolle tai prototyypille etsitään sopivia käyttökohteita ja käyttäjäryhmiä, ja kun ne löytyvät, innovaatiota jatkokehitetään Puolustusvoimien tarpeisiin.
Nämä kaksi lähestymistapaa täydentävät toisiaan. Top‑down varmistaa, että innovaatio vastaa todelliseen tarpeeseen, kun taas bottom‑up mahdollistaa täysin uudenlaisten ratkaisujen syntymisen - myös sellaisten, joita käyttäjät eivät olisi osanneet pyytää. Yhdistämällä nämä näkökulmat pystymme vastaamaan nykyisiin tarpeisiin ja luomaan tulevaisuuden tehokkaita ratkaisuja.
Yhteystiedot
Puolustusvoimien innovaatioyksikkö
[email protected]
0299 550 010
Puolustusvoimien tutkimuslaitos
Puolustusvoimien innovaatioyksikkö
PL 10 (Tykkikentäntie 1)
11311 Riihimäki